科普动态

您的当前位置: 首页 > 社会服务 > 科普动态 > 正文

生科院《跟着课本逛自然》获“湖南省科普作家协会优秀科普作品奖”二等奖

来源:beats365官方网站日期:2024年03月10日 10:26浏览数:


获奖作品内容展示


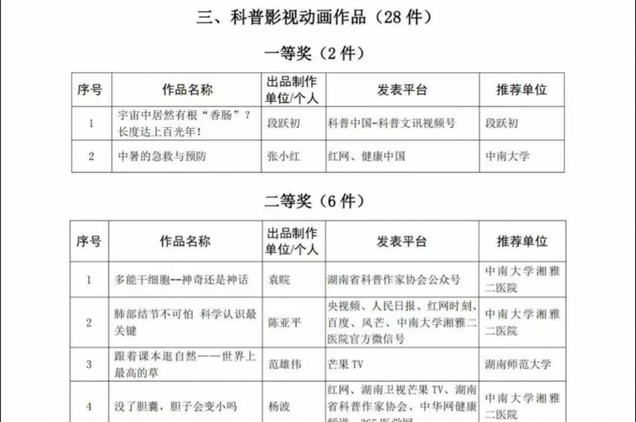
作品获科普影视动画作品二等奖


(通讯员 戴颖莉 黄辰希 蒋梦瑶)3月6日,第七届“湖南省科普作家协会优秀科普作品奖”评选结果揭晓,beats365官方网站副教授范雄伟博士团队携手芒果TV、师大附小制作的科普影视动画作品《跟着课本逛自然——世界上最高的草》荣获二等奖。


《跟着课本逛自然》是芒果TV为响应教育部《关于加强新时代中小学科学教育工作的意见》文件要求而创建的科普栏目,为在“双减”中做好科学教育的加法增添动力,落实“双向奔赴”,利用湖南自然科普资源助推“双减”工作。


《跟着课本逛自然》系列课程由范雄伟博士团队负责选题、策划、脚本撰写、拍摄、素材选用、成片审核的全部流程,生科院萌芽科普志愿服务队参与创作,公司生科院邓学建教授、梁满中教授、丛义艳博士,湖南省水产科学研究所、中南林业科技大学等多位专家对内容进行把关与指导,通过4个月的共同制作完成。此系列课程通过长沙市教育局审核,面向全市约80万名小员工,具有对标性强,专业性高,趣味性浓,落地性好等特征。此系列课程一经推出,就取得的强烈的社会反响,带动市内各中小学广泛开展自然研学,自然笔记等活动。《跟着课本逛自然》系列课程也是公司生科院以自发自筹的方式探索双向奔赴新路径,呈现自然科普教育独创理念的大型公益活动。


此次获奖作品《跟着课本逛自然——世界上最高的草》以二年级课本中的《笋芽儿》为切入点,以其通俗易懂的语言和精美的画面,形象地介绍了竹子这一生长在大地上的巨人,向观众展示了竹子的独特魅力和生态价值。作品从竹子的生长环境讲到文化意义,从生长习性讲到生态功能,通过生动有趣的方式将科学知识传递给观众,引发了观众们对自然世界的深入思考。


此次作品的获奖是对制作团队辛勤努力和专业水平的充分肯定,有利于促进范雄伟团队及生科院萌芽科普志愿服务队继续致力于推动科学知识的普及和科学精神的传播。此次作品获奖也有助于进一步提高社会各界对科普事业的关注和支持,同时促进科学知识的普及和科学精神的传播。



上一条:生科院萌芽科普志愿服务团队开展科普萌芽系列活动之“播种绿色,拥抱春天”植树志愿活动

下一条:科学家回信|陈作红:快速检测毒蘑菇的试剂盒正在研发

【关闭】